di Pietro Agriesti
Lo Stato sin dalla sua nascita si è posto il problema di fare i cittadini e la società, e man mano si è impegnato a fare la lingua, la storia, la religione, la cultura, la famiglia, l’economia, la moneta, la sessualità, ecc.
Tutte queste cose si sono sviluppate prima e a prescindere dallo Stato contemporaneo, come istituzioni spontanee, rispondenti a delle esigenze che precedono gli Stati. Hanno avuto una loro naturale evoluzione, cambiando moltissimo secondo i tempi e i luoghi.
Tutte queste cose sono state poste dallo Stato sotto il suo dominio. E il suo impegno è stato quello di cambiarle secondo le sue esigenze. Ma le esigenze di uno Stato non sono quelle dell’insieme delle persone che vivono e usano queste cose. In genere quando ci si riferisce al libero mercato e alla pianificazione statale si pensa immediatamente all’economia. A questo proposito scrivevo tempo fa che:
“Il libero mercato risponde ai bisogni e ai desideri delle persone che ne fanno parte semplicemente perché ognuno è libero di esercitarli quotidianamente; il che è esattamente ciò che la pianificazione economica e l’intervento statale contrastano. In un’economia libera ogni persona è libera di scegliere se e cosa studiare, che lavoro fare, come spendere i propri soldi, come investire i propri risparmi, dove abitare, come organizzare la propria vita. Ogni persona è libera di lavorare o non lavorare, di assumere e di licenziare, di cambiare lavoro, di cercare di mettersi in proprio, di costituire una società, di consumare o risparmiare, di investire o meno, di donare tutto ciò che vuole a chi le pare, di prestare e di prendere a prestito, e così via. La libertà di tutti gli attori coinvolti fa sì che il sistema risponda ai bisogni e ai desideri delle persone che ne fanno parte, ma è ovviamente in contraddizione con la pianificazione e con l’esercizio del potere politico.”
Ecco queste osservazioni valgono anche fuori da ciò che ascriviamo al campo dell’economia e coinvolgono ogni altra area della nostra vita. Le esigenze statali sono quelle della pianificazione e del controllo, attraverso la politica, la burocrazia e la polizia, e sono in contrasto con la libertà individuale e con i suoi risultati.
Il problema del pianificatore è la soppressione del caos, dell’imprevedibile, del troppo complesso. La sua esigenza è la semplificazione: semplificare tutto perché rientri in uno schema burocratico. Il suo metodo è la violenza: martellare la realtà, le persone, la società, fino a che non prendono la forma desiderata.
Imporre il corso forzoso del denaro, creare una moneta unica, affidarla a una banca centrale, abolire altre forme e mezzi di pagamento, abolire il contante, sono esempi di questo metodo. Studiano la storia della moneta è proprio questo ciò che si vede: è una storia di come progressivamente lo Stato si sia impossessato del denaro e delle monete che inizialmente erano indipendenti.
Ora il denaro, le monete, le banche, i pagamenti elettronici, sono tutte cose che possono esistere e sono esistite di per sé, a prescindere dallo Stato. L’adozione di una moneta comune per esempio, o la riduzione dell’uso del contante, sono fenomeni che possono avvenire e già sono avvenuti spontaneamente. Nessuna di queste cose è di per sé un problema.
Lo stesso vale per esempio per le lingue: l’adozione di una lingua comune, la “morte” di una lingua, la diffusione di più lingue sullo stesso territorio, l’evoluzione della lingua secondo nuove mentalità, costumi, esigenze, etc.. sono fenomeni “naturali”. Ma l’imposizione di una lingua, o la sua cancellazione, da parte di uno Stato sono un’altra cosa.
Il pianificatore non può che vedere di malocchio e infine criminalizzare la libertà individuale, che ai suoi occhi alla fine si riduce alla libertà di discostarsi dal piano. Quando questi falliscono, non raggiungono gli obbiettivi o hanno risultati inaspettati, è alla libertà che il pianificatore da la colpa. È colpa delle persone che non hanno rispettato il piano, che si sono mosse in maniera indipendente, che hanno voluto seguire interessi, scopi, idee, desideri, bisogni personali, “privati”, come si usa dire per demonizzarli, come se “privati” non fossimo tutti.
Come sarebbe oggi il panorama economico, come sarebbe distribuita la ricchezza, quali mezzi di pagamento useremmo, quale lingua parleremmo, e così via, se tutto non fosse stato modificato con la violenza dallo Stato? Ci sarebbe più ordine o più caos? Come sarebbe la società se le persone fossero lasciate libere, ciascuna di portare avanti le proprie esigenze e preferenze individuali, in un contesto fondato semplicemente su rapporti pacifici e volontari?
La politica, la burocrazia, la polizia, la pianificazione e il controllo, la semplificazione e la violenza (la violenza è un grande mezzo di semplificazione della complessità), possono davvero essere i mezzi per migliorare il mondo? Quello che si costruisce attraverso lo Stato è davvero meglio di ciò che potrebbe essere altrimenti? Lo Stato è davvero indispensabile per la convivenza civile? E se fossero possibili altri modi per ottenere tutte quelle cose che in genere pensiamo possa darci solo lo Stato? E se fosse possibile avere sicurezza, difesa, leggi, tribunali, moneta, scuola, sanità, strade, mutuo soccorso, convivenza civile, benessere, difesa dell’ambiente, senza Stato? E meglio che attraverso lo Stato?
Io credo che nel panorama intellettuale italiano – particolarmente in Italia più che altrove – domini lo statalismo, con diversi orientamenti, tutti altrettanto statalisti. Credo che gli intellettuali italiani fondamentalmente manchino del senso critico, del coraggio, della consapevolezza sufficienti a farsi queste domande. Credo che lungi dal rispondere negativamente, non se le pongano proprio. E in questo credo che tradiscano il loro ruolo. Ma credo anche che ce ne dovremmo fregare degli intellettuali italiani con le loro miserie.
Non dobbiamo aspettare loro. Ciascuno di noi può essere curioso, studiare, riflettere, imparare, confrontarsi, a partire dalla propria esperienza e dai casi della propria vita. Ci sono libri, podcast, blog, eventi, forum, pagine su Facebook, filmati su YouTube, corsi online, luoghi d’incontro, meetup, biblioteche, e molto altro a nostra disposizione. Già li usiamo per imparare mille cose e seguire le nostre curiosità e i nostri interessi in mille modi. Chi segue la finanza, chi la tecnologia, chi la moda, chi i videogiochi, chi i casi di cronaca nera, chi studia una lingua, chi le criptovalute, chi la storia, chi la filosofia politica, chi storie d’imprese, chi la politica estera, chi i problemi ambientali, chi la geopolitica, chi lo sport, chi le arti marziali, chi la musica, chi impara modellismo, chi a fare le riparazioni in casa, chi a cucinare, chi a suonare.
C’è stato qualcuno che ha sostenuto che la storia finiva con la liberal democrazia, che non esistendo nulla di superiore, non si trattava ormai che diffondere questa forma economico politica, e stop. Ma ovviamente, anche se la fine della storia è uno slogan efficace, la storia non è finita. E se la storia va avanti, è giusto, e affatto strano, chiedersi “cosa c’è dopo?”
Ciascuno di noi già studia e impara per desiderio o per necessità, ciascuno di noi già dimostra in mille modi curiosità intellettuale e voglia di allargare i propri orizzonti, in un modo o in un altro, ciascuno di noi coltiva passioni e interessi.
Perciò tutto quello che dico è che vi suggerisco di provare a spaziare con la vostra immaginazione, curiosità, e voglia di esplorare il mondo, e di provare a pensare l’impensabile: un mondo diverso, che fa a meno dei dozzinali e violenti mezzi dello Stato, della politica e della burocrazia, un mondo dove Salvini, Di Maio e Zingaretti non esistono. E anche se vi hanno inculcato una serie di dogmi, scoprirete che oltrepassarli tutti, spingersi oltre questi limiti, può essere molto rinfrescante. Oltre “lo Stato siamo noi”, oltre “La Costituzione più bella del mondo”, oltre “l’Italia una e indivisibile”, oltre “la democrazia rappresentativa e parlamentare”, oltre “il rispetto delle istituzioni”, oltre “la legalità”, oltre “senza lo Stato esiste solo la giungla”, oltre “la politica serve il bene comune e l’interesse generale”.. chi lo sa cosa potreste scoprire e dove potreste arrivare?
Fonte
[Grazie a Dusty per la segnalazione]





Si può essere liberi anche se incarcerati o condannati a morte. La rivelazione si attua quando riconosciamo le catene mentali che ci legano al mondo.
Come quel passerotto che non riesce a spiccare il volo perché legato con una corda ad un ramo.
(Vedasi personaggi come: Mandela, Socrate, Gesù di Nazareth, San Paolo, Ghandi e tanti altri)
Buona serata a tutti
vestito da agnello l'autore propone un mondo bellissimo libero da ogni coercizione che secondo lui è rappresentato dallo stato.
peccato che oggi (parlo della realtà italiana che conosco meglio ma non credo che in europa sia tanto diverso) è proprio l'assenza dello stato
il problema
sanità : la demolizione della sanità pubblica ci ha portato alla situazione in cui siamo
le privatizziazioni hanno senza ombra di dubbio peggiorato la situazione che prima doveva essere affrontata perche tutti rubavano o nullafacevano nello stato
adesso lo fanno i privati ai danni di tutti , bel miglioramento non c'è che cire
ci hanno convinto che stato=inefficenza ed ecco cosa è successo : il disastro dei beni pubblici svenduti e in mano a privati.
autostrade , il declino è sotto gli occhi di tutti
la cosa piu ridicola di tutte dell'articolo è quando parla di moneta.
oggi lo stato italiano ha perso dall'entrata in europa la sua sovranità monetaria che è affidata a PRIVATI
quindi che cazzo sta dicendo?
le monete inizialmente erano indipendenti? ma che liquore ha bevuto prima di scrivere queste fesserie?
le monete sono sempre state battute da monarchi e governi
a un certo punto se ne è impossesato il popolo e le cose andavano bene
poi il popolo ha di nuovo perso il controllo sulla moneta ed eccoci di nuovo nella merda
poi frasi del tipo
oggi queste violenze vengono continuamente perpetrate da società private che si servono degli organi statali per fare quello che dice l'autore
comunque
solita tiritera del neoliberista che vede nello stato i lacci e i ceppi alla libbertà individuale quando in realtà è l'unico baluardo di difesa contro lo strapotere del settore privato ormai diventato onnipresente e piu potente degli stati stessi.
se il titolo fosse stato "PIU' EUROPA" almeno sarebbe stato subito piu chiaro tutto invece tocca leggerlo per capire le idiozie scritte dentro.
chicca finale
ma per l'autore non è sufficente: lo spettro dello stato italiano lo vuole completamente abolire cosi finalmente saremo libberi ....di farcelo mettere nel culo dal famoso 1% che possiede il 50% dell'intera ricchezza del pianeta.
mi viene da vomitare, se non altro nessuno potrà dire che su luogocomune non viene dato spazio a ogni idea
lascio questo commento con un ultima nota finale : si la cosituzione italiana è la più bella e avanzata del mondo dalla quale ha tratto a piene mani la dichiarazione dei diritti dell'uomo.
oltre ci stanno le multinazionali che ci aspettano al varco....
grazie pietro agresti per quanto mi riguarda rappresenti il simbolo di un' umanità che non capisce un cazzo, se malauguratamente seguiremo i tuoi deliri l'uomo finirà presto di esistere sul pianeta
sentiamo cosa ci racconta fusaro
Elogia il libero mercato e attacca la pianificazione, quando dovrebbe essere l'esatto contrario: il libero mercato produce concorrenza, crisi, concentrazione e centralizzazione dei capitali, monopoli con relativa spartizione dei mercati e la lotta fra un pugno di grandi capitali per strapparsi risorse e zone di influenza, e quindi lotte commerciali, dazi e guerre. La pianificazione è lo strumento principale per combattere quell'"anarchia" della produzione capitalistica che è una delle concause delle crisi cicliche di sovrapproduzione che comportano immense distruzioni di forze produttive, merci, ricchezza reale. Insomma si favoleggia su un "libero" mercato di fatto utopico, mai esistito, con piena libertà di azione del capitalista sognando nel contempo che non vi siano le conseguenze negative del capitalismo libero e selvaggio.
Sullo stato poi Agriesti genera un po' di confusione, inizialmente ne parla come soggetto esterno e al di sopra della società che comanda e controlla tutto (mai storicamente esistito uno stato simile); poi ne parla male, e potrei in parte concordare: nel senso che anche secondo me l'attuale stato è un apparato burocratico, gerarchico, piramidale, che attraverso i suoi strumenti anche militari e violenti sancisce, difende e impone il potere di pochi su molti, il potere delle classi dominanti sulle classi lavoratrici. Ma un altro tipo di stato, che tuteli gli interessi dei molti contro quelli dei pochi, ci vuole, per poter pianificare in modo centralizzato lo sviluppo dell'economia nel suo complesso in modo armonico e socialmente giusto, solidale. Oggi parlare di libero mercato senza alcun intervento centralizzato di uno stato (sia pur diverso, che guidi l'economia secondo un piano politico a tutela di tutta la popolazione) è veramente parlare di un "neoliberismo buono", un ossimoro spaventoso che vorrebbe farci credere che il libero sviluppo capitalistico si autoregoli da solo. Due guerre mondiali, oltre un secolo di imperialismo, continue crisi devastanti e povertà e sfruttamento globalizzati ci dimostrano l'esatto contrario.
Cliccate sull'immagine per vedere il video...
L' articolo é mascherato da "il cittadino al di sopra di tutto" ma invece ti infilano il neoliberismo nelle tasche mentre tu sei girato dall altra parte.
Il neoliberismo é piú un fattore culturale che politico ed é per questo che sará ben difficile da estirpare
Lo Stato è ovunque.
Gli obblighi che impone sono in aumento
Negli Usa, il potere politico sta imponendo decisioni economiche su tutte le imprese, anche sui colossi come Google che sarà costretta a tagliare i suoi rapporti con Huawei.
Il liberismo va verso la fine perché la politica sa perfettamente che l'economia non è il fine, ma un mezzo. Il potere, il dominio del mondo, la sottomissione dei popoli sono il fine.
Il neoliberismo è di fatto uno statalismo fortissimo e quindi l'opposto esatto del libertarismo (e della libertà e assenza di stato in generale)
Se ti sei preso la briga di studiare un pò come funziona la propaganda, sai già che la creazione di una neolingua fa parte dei sistemi utilizzati per spostare le opinioni delle persone; come una "Guerra" diventa "Una missione di pace" o uno "scettico" diventa un "Complottista", ecco che lo "Statalismo" diventa "Neoliberismo" dove per le persone è facile associare il termine "Liber".
Basta infatti coniare un termine cone Neo (nuovo) Liberismo.... Ma in che modo la libertà può essere nuova?
Il concetto di libertà è unico e sempre uguale. Quindi esattamente come per il ministero dell'amore che era il luogo in cui si torturavano le persone, ecco che il neoliberismo vuol far credere che i problema sia la libertà quando di fatto ciò che viene inteso con questo termine è "Statalismo forte".
Lo stesso Keynes tanto osannato da Scardovelli e Fusaro, parla si di uguaglianza, ma attraverso la coercizione. Studiando un pò la storia ci si rende conto che i sistemi coercitivi alla fine generano mostri peggiori di quelli che si erano prefissi di combattere; da qui il senso dell'articolo.
il neoliberismo vuole proprio la liquefazione degli stati , delle nazioni come immagina john lennon nel suo "imagine"
forse confondi lo stato che dovrebbe essere l'espressione della collettività attraverso la democrazia con l'uso che viene fatto delle istituzioni da parte del neoliberismo
chi pensi che c'è dietro l'obbligo vaccinale ? lo stato oppure le multinazionali del farmaco?
il problema di oggi non è che c'è troppo stato e quindi ti obbligano a vaccinare il problema è che le istituzioni statali sono ostaggio delle elite finanziarie che dominano incontrastate il pianeta
boh ma io non lo so
credevo che una persona come te fosse andata oltre il concetto della liberà come qualcosa che ti permette di fare quello che cazzo ti pare.
la libertà finisce SEMPRE con la libertà dell'altro e per fare questo ci si organizza ci si mette d'accordo
lo stato dovrebbe essere l'espressione di quelle volontà individuali che si mettono d'accordo
oggi invece è in parte al servizio delle multinazionali nelle logiche del tipo "quella multinazionale porta lavoro qui e quindi io (stato) la devo favorire" dimenticandosi che il lavoro lo stato lo può creare al pari della multinazionale con l'enorme differenza che una multinazionale spa obbedisce a leggi di mercato ed economiche il cui unico scopo è rastrellare soldi e lo fa senza guardare in faccia a nessuno senza l'ombra o uno straccio di etica cosa che invece uno stato deve attenersi proprio in virtù di quella costituzione da "guardare oltre " come dice questo articolo di merda
elon musk o le istituzioni statali ?
Come quelle di Agriesti
Ci sono persone in grado di scrivere in maniera seducente, facendo leva sulle corde più sensibili del nostro animo, promettendoci chissà quali emancipazioni per condurci invece dritti dritti verso una società se possibile più distopica di quella attuale.
Ci prende per mano cantandoci la sua canzoncina,ci insegna le parole ben scelte, noi siamo tentati di seguirlo pensando di andare verso una società più libera, più giusta e più prospera e ci conduce dritti dritti verso un burrone cantando tutti in coro. Che paraculo.
Lo fa bene, però. Rileggendolo:
Tradotto, per chi dorme, dove si afferma la prepotenza del prevaricatore e dove soffre e muore chi ha solamente la colpa di essere nato nel posto sbagliato e non aver avuto le stesse possibilità di altri più fortunati. L’Impero del privilegio, dell’assenza di scrupoli e della fortuna.
Scrive, Agriesti, “La Costituzione più bella del Mondo” volendo ironicamente significare l’esatto contrario e facendosene quasi beffe . Sarà bello il suo, di articolo. Ha inanellato una serie di castronerie che per riprendermi dovrei cambiare Pianeta.
Quoto Fefo quando cita “Imagine” di John Lennon. Adoro quella canzone, mi fa sognare. Ma non si può fare. Ed è appunto un sogno quello dipinto da Agresti che può farci precipitare in un incubo.
Oggi più che mai abbiamo bisogno di regole ed abbiamo bisogno soprattutto che vengano rispettate.
La privatizzazione dei servizi pubblici quali l’acqua, la sanità, l’istruzione, i trasporti, le strade (lo abbiamo visto recentemente) ha permesso alle grandi aziende di imporre delle tariffe sui beni essenziali e di pretenderne il pagamento per la fruizione ottenendo così rendite che sono più esattamente reddito senza lavoro.
Accaparrandosi e privatizzando i servizi si fanno immense fortune investendo poco (in proporzione) e guadagnando molto. Ma sì, invochiamo l’assenza di regole, è proprio la strada giusta.
Il risultato lo sappiamo, ce l’abbiamo già davanti agli occhi, ma facciamo finta di non vederlo perché sedotti ancora dal mito (ad uso e consumo degli idioti) del self made man: i poveri intanto diventano più poveri e i ricchi diventano sempre più ricchi .
Stiamo assistendo da lungo tempo ormai ad un inarrestabile trasferimento di ricchezza dai poveri ai ricchi e come fa notare Fusaro ripetendolo ad nauseam il reddito da lavoro è stato soppiantato dalla rendita senza lavoro. Un altro applauso ad Agresti, fatevi sentire!
Vogliamo fargli la ola?
Quando poi arrivano i dolori ed assistiamo ai fallimenti del mercato, ecco pronti i rimedi peggiori dei mali: si privatizza ,si indebolisce la rete di sicurezza sociale (Tonky ti penso!), si deregolamenta, si delocalizza.
Il Neoliberalismo dimostra ogni giorno il suo fallimento e c’è chi lo invoca ancora.
Maxximo, ti straquoto
Segnalare Agresti è come segnalare il nuovo libro di Attivissimo.
Più raffinato, ovviamente, ma sempre fumo negli occhi.
I tre pilastri con cui il potere da quando è apparsa la civiltà, tiene sotto scacco l'umanità.
Detta cosi' sarebbe semplicissima da comprendere, con il primo si entra nella sfera delle
paure inconsce, la morte, il nulla, l'imponderabile. Con il secondo in quella delle paure terrene,
l'invasore, lo sconosciuto, la perdita del bene materiale. Con la terza, con la paura di se stessi,
il bisogno di un comandante, qualcuno da cui dipendere, su cui fare affidamento.
Direi che a queste paure, quelle che hanno fino al secolo scorso manovrato milioni di persone
si è aggiunta una quarta sovrastruttura che il potere si sta rapidamente rendendo conto
essere efficace quanto le altre tre: la comodità.
Direi che, per certi versi l'articolo è abbastanza condivisibile, lo stato è sicuramente una sovrastruttura
inutile, un rigo nero su di una cartina geografica.
Serve per controllare più facilmente (o almeno finora serviva a quello) e nulla più.
Quello che non comprendono i neofasciosovranisti (ma anche i comunisti follemente innamorati dello stato padrone
che pensa a tutto come un babbo buono e gentile) è che la società (e quindi la civiltà) si evolve sopratutto
grazie agli strumenti pratici che con il tempo la conoscenza mette a punto.
Quello che fino a cento anni fa restava sostanzialmente diviso da confini tracciati e decisi altrove,
ora si è quasi smaterializzato. La tecnologia e la facilità di spostamento hanno reso liquidi quei confini,
e ora stiamo entrando in una fase in cui, il pilastro stato, sta perdendo gran parte del suo peso sul controllo
che il potere aveva attraverso di esso.
Dio e stato saranno sostituiti dalla comodità, i padroni invece temo che resteranno.
meno stato,
più business..
il libero mercato è una barzelletta,
buona per i gonzi..
magari c fosse!!
invece no..
per quelli too big to fail non vale,
paga pantalone, cioè lo stato,
cioè noi..
=profitti privati,
perdite pubbliche..
ma chi è sto genio dell'articolo????????
stato=comunismo
capitalismo=libero mercato..
questo qui è rimasto a prima della caduta del muro..
i veri comunisti (quando c'è da mettere mano al portafoglio)
sono i capitalisti/banchieri..
non lo avete capito??
alitalia, ilva, mps, pop di bari, ecc.
chi paga??
indovinate..
ogni tanto qualcuno almeno andasse al gabbio..
al piano terra invece c fanno scannare tra di noi..
"libero mercato", lo chiamano..
Per quanto riguarda la democrazia, non credo di doverti spiegare come funziona; 10 uomini stuprano una donna, sono tutti daccordo nel farlo, l'unica a non essere daccordo è lei... Ma non dovrebbe lamentarsi perchè questo è esattamente il principio democratico.
Edward Bernays sosteneva che in una società democratica la propaganda era necessaria proprio per orientare le opinioni della maggioranza; come ben sai, questo è esattamente ciò che è stato fatto. Bernays lavorava per lo stato e per le multinazionali.
Per concludere anche con il resto che hai scritto; credo che qui nessuno stia parlando del mondo del mulino bianco e nessuno ha mai scritto che non ci debbano essere regole. Ti faccio un altro esempio: la brutalità delle autorità di polizia... Perchè non ho la libertà di scegliermi una polizia diversa se quella che ho non funziona o combatte contro di me invece di proteggermi?
Per amore di discussione.
L'atto "rivoluzionario" che fa lo schiavo nella caverna di Platone è quello di girare il collo verso l'uscita della caverna, ed è un vero atto rivoluzionario perchè il dolore è fortissimo ma lo porta anche a vedere le sue catene.
Paragonare l'articolo ad Attivissimo senza provare a capire di che cosa sta parlando non è un atteggiamento costruttivo. Invece di argomentare stai riproponendo i soliti clichè della propaganda ma prova per un momento a voltare la testa per vedere se la propaganda sta veramente dall'altra parte o dalla tua. Richiede sforzo e studio ma spesso ne vale la pena anche se, come dice Platone, è doloroso.
(anche qui abbondano)
ovviamente si intende uno stato ideale
che persegue l'interesse generale..
se lo stato ideale non esiste
bisogna costruire e lottare x quello
non accettare supinamente
la giungla del libero mercato,
cioè il comunismo dei capitalisti..
=il povero sempre più povero,
il ricco sempre più ricco,
il povero mantiene il ricco,
ecc.
il risultato è quello..
Io mi riferisco ad uno Stato che ovviamente funzioni e dove tutti e ciascuno diano il loro apporto. Non mi pare che il neoliberismo sia in grado di risolvere le criticità del sistema.
Supponiamo che senza stato, e quindi senza polizia, i nullatenenti, stanchi di lavorare tutto il giorno, tentassero di espropriare i mezzi di produzione: i proprietari pagherebbero una polizia privata per impedirlo e così in breve avremmo di nuovo lo stato.
In breve, per abolire lo stato dovremmo liberarci dei grandi accumuli di ricchezza e di gran parte dello sviluppo materiale.
Ma visto che è stato Dusty a proporre l'articolo, che viene aspramente criticato, sarebbe bello che intervenisse anche lui in sua difesa.
Come dicevo, per amore di discussione. In fondo, questo è luogocomune, no?
Ho provato a sentire Dusty, ma credo sia assente, magari nel pomeriggio vede la discussione.
ed elon musk viene a prenderti pure casa tua come sta succedendo in italia con le privatizzazioni
ma per favore
mi preoccupi
tanto per cominciare questa è la cosi detta legge del piu forte che ci sia lo stato o non ci sia lo stato si perpetra ugualmente se l'uomo è fatto cosi come è fatto
ovvero male
l'assenza dello stato non garantisce alla donna (la minoranza piu debole) un beneamato cazzo (anzi nell'esempio che hai fatto solo quello)
poi aimè è già successo diverse volte che 10 uomini stuprano una donna poi arriva lo stato e ammesso che li beccano gli fa un culo come una capanna
che fa arriva elon musk a tutelare la donna?
il tuo ragionamento è : lo stato non funziona ?allora leviamo lo stato
il mio è : lo stato non funziona ? facciamolo funzionare perche l'alternativa è la prevaricazione del piu forte sul piu debole senza l'opera calmieratrice dello stato
lo farebbero con la polizia privata come ne è pieno ormai il mondo
forse ti sfugge che l'uso della forza è aimè una caratteristica che ha accompagnato da sempre l'uomo
lo stato (le leggi e la costituzione)e la democrazia è l'unico baluardo di difesa contro lo strapotere del piu forte che altrimenti in assenza di leggi farebbe quello che cazzo gli pare dei piu deboli
ma secondo te perche hanno dovuto cambiare la costituzione italiana con il pareggio di bilancio?
il libero scambio NON esiste e non è certo per colpa dello stato che sta diventanto asservito pure lui alle grandi multinazionali
il problema si chiama capitalismo ovvero quel sistema che tende a schiacciare il piu piccolo con la "libera concorrenza"
lo stato dovrebbe calmierare questo fenomeno il problema è che non lo fa piu e tu invochi piu capitalismo e piu libero mercato in questa situazione
in cui i piccoli verranno schiacciati completamente da una concorrenza spietata di enormi multinazionali
è come dire:
lo stato è mafioso quindi facciamo fuori lo stato : conseguenza rimarrà solo la mafia ad avere campo libero
io dico facciamo fuori la mafia dallo stato cosi almeno la mafia non morirà mai ma si troverà lo stato a mettergli i bastoni tra le ruote e a compensare in qualche modo
il problema di oggi è che lo stato è ostaggio del capitale (o del neoliberismo chiamalo come ti pare)
pendiamo dalle tue labbra
altrimenti pubblichiamo pure i libri di polidoro tanto siamo su luogocomune e si può parlare di tutto
chiaro che con un uomo fatto in maniera diversa non ci sarebbe bisogno dello stato
ma ditemi voi: quale potrebbe essere un baluardo di difesa del piu debole contro lo strapotere del super ricco ?
zia pina a 515 euro al mese (pensione privata a questo punto) verrà presa e messa in un inceneritore per fare posto a un ristorantino voluto da elon musk
ditemi chi ferma elon musk e io mi convertirò al non stato
mi sa che sei te music band e il delirante articolista a chiamare "stato" il neoliberismo
è esattamente l'opposto
il problema delle regole non c'è nel momento in cui vengono rispettate,
il problema si pone quando NON vengono rispettate
chi le fa rispettare?
elon musk o lo stato eletto democraticamente dai cittadini con tuuuuuutti i limiti che questo comporta?
la propaganda così abilmente tirata fuori su questo sito proprio da music band sta mietendo la sua vittima piu illustre , colui che per la prima volta ce ne ha parlato.
come dice uhura l'arma più potente e sottile del demonio è quella di fare crederti che il demonio non esiste
il neoliberismo incarna perfettamente questa situazione perche evidentemente è pronto a un balzo siderale e a sbriciolare completamente quello che resta degli stati
ma non è che una volta che lo stato sarà diventato privato di elon musk o di berlusconi o di chi vi pare le cose andranno meglio eh?
Lo ripeto, qualunque spunto per una discussione interessante è materiale di pubblicazione, indipendentemente da quello che ne penso io (sugli argomenti che ci interessano, of course. Le discussioni sulla riproduzione dei coleotteri le lasciamo ad altri).
zia pina a 515 euro al mese (pensione privata a questo punto in una società senza stato) verrà presa e messa in un inceneritore per fare posto a un ristorantino voluto da elon musk
chi fermerà elon musk ?
Chi di voi si sente libero (o prigioniero) nel comune vivere quotidiano, per esempio:
1) quando ci alziamo per andare al lavoro
2) quando assieme ai colleghi facciamo la pausa caffè
3) quando andiamo a fare la spesa
4) quando facciamo la fila per il ticket all'ospedale o al pronto soccorso
5) quando siamo stati vaccinati
6) quando leggiamo un libro
7) quando guardiamo "American Moon" di Mazzucco
8) quando guardiamo Piero Angela in TV
9) quando esercitiamo il diritto-dovere con il voto
10) quando ci facciamo carico della sofferenza di uno sconosciuto
In generale vi sentite liberi od oppressi?
Cos'è per voi la libertà?
Saluti
Come vuoi Fefo, vedo che preferisci andare sul personale piuttosto che rispondere con argomentazioni valide. Etichettare è sempre più facile che essere costretti a ragionare. Su questo terreno, ti chiedo scusa, ma non ho intenzione di seguirti, gli scontri da Osteria a colpi di insulti non mi interessano.
Può essere che veda il mondo andare verso l'abbattimento dei confini tramite la rete.
Secondo me è assurdità e che ha il potere pubblico non cedere il proprio potere
Il caso dell'Italia è un caso a parte visto che si sono tutti venduti, ma lo Stato cinese, russo, tedesco, francese, turco, gli Usa, il Giappone,... hanno un potere e puntano solo ad accrescerlo e dubito che i privati possano minimamente impensierirli
Libertà implica responsabilità, non vuol dire fare quello che si vuole sempre e comunque. E' difficile anche saper essere liberi.
Anzi, direi che spesso non ci si libera perché tutto sommato è più comodo.
Massimo, la tua tolleranza verso i post al veleno di Fefochip contro mezzo forum (presenti in ogni singolo thread) vuole forse essere un via libera all'insulto gratuito?
Basta saperle le cose, che ci adattiamo.
Spero che tu cambi presto atteggiamento, altrimenti dovrò sospenderti dalle discussioni.
Sei anche pregato di non replicare in pubblico. Se hai qualcosa da dirmi puoi usare i PM.
mi si accusa di insultare il prossimo
sia nel tread in cui sertes si è scagliato con la sua ideologia che ripudio al 100% (e non certo lo ripeto qui)
adesso mi si accusa di scenedere sul personale e di insultare.
mi scuso e mi ritiro
mi tengo le mie considerazioni per me
Ovviamente, non ho certo pensato di aver propiziato la tua risposta.
Comunque, posso eliminare il post, no problem.
la mano che lavorava tutto il giorno ad un certo punto si stancò della bocca che altro non faceva che mangiare.
La bocca chiese: perchè non porti più il cibo alla bocca?
La mano rispose: sono stanco di lavorare e non godere, quindi smetto.
Ma così moriremo entrambi, replico la bocca.
Baciami il pollice rispose la mano.
La società per funzionare deve essere gestita e organizzata, non si scappa.
Chiunque punto ad un qualsiasi tipo di anarchia è semplicemente perchè non vuole metterci del suo , vuole rovesciare il potere come lo concepisce (e ci starebbe pure) solo con l'istinto subconscio di sostituirsi ad esso...e fare il re, comandare sugli altri.
e anche qua si ritorna al concetto: ma non siete stanchi, Cristo santissimo, di sentirvi raccontare favole di favolosi e radiosi futuri, che puntualmente quando vengono anche solo applicati portano a un dolorosissimo presente perpetuo?
Beppe diceva:con larobotica lavoreremo tutti e meno avremo più tempo libero = lavoriamo in di meno e molto di più diventando matti a cercare qualcosa che possa permetterci di mangiare la sera.
Vi han detto che il sistema sanitario fa schifo, quindi privatizziamo , e ora mancano inferimieri dottori e i pazienti iniziano a morire nelle corsie degli ospedali (guarda poi grecia per sapere la fine che faremo)
L'euro porterà benessere e prosperita = austerita e povertà diffusa (nostra, non loro)
Il vecchio detto del complotttista Azione , reazione e soluzione viene ricordato solo per le grandi cose?
Chi ha ridotto il nostro stato a tale miseria sono le stesse persone che promettono un futuro radioso.
Io ho provato con Fefo e funziona.
PS
Quello che non mi funziona è il tasto citazione.
mi pare che sto genio dell'articolo
abbia inteso lo stato come sistema oppressivo, padrone,
ecc.
concezione ottocentesca, se non medievale
("jus primae noctis, l'etat c'est moi!" ecc.)
non è aggiornato ..
oggi l'obiettivo è "lo stato siamo noi",
ma a parte quello,
per la convivenza civile servono delle regole no??
per evitare distorsioni, diseguaglianze, conflitti
ecc.
il famoso contratto sociale di hobbes,
per impedire il "tutti contro tutti"..
(molto peggio di adesso..)
cioè x esempio poniamo pure il "libero mercato"..
mi sta anche bene, nei limiti, ecc.
ma che valga x tutti..
non è che quando va bene, il capitale incassa,
quando va male, il capitale incassa lo stesso
(questo chiamasi fregatura/parassitismo..)
detto questo,
chi garantisce la corretta applicazione
delle suddette regole?
quale entità??
indovinello..
l'autore dell'articolo si è fatto troppi spumanti..
Sui modi di Fefo sono d'accordo, a volte esagera.
Ci sono però insulti più pesanti nella sostanza, come quelli di chi ad esempio non considera le condizioni in cui può versare un disabile e si dice soddisfatto della decurtazione della pensione di invalidità. Ma lasciamo stare che è meglio.
In merito ai contenuti dei suoi interventi e di quelli di altri utenti dello stesso tenore , mi trovo d'accordo.
Bisogna rimanere centrati ed evitare di farsi prendere dalle passioni per contrastare dialetticamente una proposta di riflessione che è un'aberrazione.
su questo punto concordo totalmente con Agriesti. Questa è falsa coscienza, ideologia pura (nel senso di rappresentazione errata della realtà). Lo Stato è stato sempre strumento di dominio di classe. Con precise funzioni dettate dal particolare modo di produzione. Cambiando modo di produzione, eliminando la natura classista della società, scompare l'esigenza di questa macchina burocratico/militare oppressiva.
lo "stato è lo strumento di dominio di classe",
la dittatura del (SUL) proletariato
va molto meglio no?
La funzione dello stato ha senso nel momento in cui comprendiamo che esiste un conflitto di classe.
Chi non ha potere cioè la classe del popolo ( Non ha più senso parlare di proletariato) ha bisogno di un ente forte e terzo che si frapponga tra il grande capitale e la classe sfruttata.
Per questa ragione ha senso l esistenza dello stato.
Nella realtà però il grande capitale ha soppiantato lo stato lo ha reso impotente e al suo servizio. Sto parlando del mondo occidentale.
Quindi la sua esistenza è senz altro necessaria. Ma deve essere trasformato in qualche cosa di diverso da quello che è.
Se lo stato dovesse continuare ad essere quello che è allora varrebbe la pena di pensare alla sua distruzione. Almeno così otterremo la fine dell illusione democratica e anche chi non lo ha ancora capito capirebbe che siamo tornati a una società di tipo neofeudale ma dai tratti ancora più autoritari.
Tianos
L'unica cosa vera , per me, nell'articolo è il titolo: pensare l'impensabile. Concordo. Unheard of.
Tornando un attimo ai modi, preferisco l'onestà intellettuale di Fefochip alle compassate disonestà che ho avuto modo di leggere.
Peccato che se uno si prendesse la briga di andare anche a capirli i concetti invece che fermarsi alle etichette che sono buone solo per fare tifo da stadio (cioè il massimo risultato che si propone la propaganda), capirebbe che siamo ad estremi opposti.
La persona che scrive si augura una presenza dello stato meno forte, e non assoluta, come invece è ciò che accade nel neoliberismo dove tutto il potere è dato ad una manciata di enti e nessun altro può fargli concorrenza.
Più stato = più tasse. Solo con quelle ti possono obbligare a fare tutto quello che vogliono).
Meno stato = meno tasse. Dai che non è difficile da capire, ci dovresti arrivare anche tu.
Ora, indovina un po' cosa è successo da quando impera il neoliberismo? Le tasse sono aumentate esponenzialmente fino ad arrivare a prendere l'80% o più delle risorse di chi produce.
In altre parole, monopolizza la vita delle persone, attraverso il controllo del loro tempo.
Certo, appunto, le cose bisogna anche capirle.
Ma appunto, anche in questo caso, bisognerebbe cercare di passare oltre le facciate messe apposta da chi vuole creare divisioni tra le persone facendo leva sull'istinto del branco che vedo essere estremamente forte su questo sito.
Che vuol dire che noi persone non possiamo decidere come spendere i nostri soldi, ma dobbiamo darli (in anticipo, peraltro) agli enti che lo stato ha preposto per noi.
Non c'è spazio per nuove persone e nuove organizzazioni che hanno idee migliori su come gestire la propria salute.
Non c'è spazio alla nostra possibilità di scegliere di tirarci fuori dalla merda statale obbligatoria a cui siamo sottoposti.
Guarda le vaccinazioni obbligatorie, secondo se sono le multinazionali a tenere fuori mio figlio dalla scuola, oppure sono i carabinieri pagati con le mie tasse?
Per capire i problemi devi capire chi ti prende i soldi, non devi stare ad ascoltare le parole dei ladri che ti stanno derubando.
Il profitto in sé non è un male (è ciò che fa funzionare le cose), e di certo non è un problema quando è meritato (perché conquistato sul campo mediamente erogazione di un servizio di qualità), ma in questo caso invece è garantito per legge. Cioè questi merdoni prendono i nostri soldi indipendentemente dalla qualità del servizio che offrono (che infatti è una merda), e non pagano gli errori che fanno, perché quelli devono sempre essere ripagati con i soldi della collettività.
Cioè i soldi che ci vengono estorti con le tasse sono utilizzati per garantire una rendita ad un insieme di persone che come sempre hanno stretti rapporti con i politici.
E' superfluo dire che questo è esattamente l'opposto del liberismo, ma siccome le persone come te si fermano alle etichette e se ne fregano del contenuto, fanno fatica a capirlo.
Del resto ce lo ripetono tutti i giorni, quindi è senz'altro vero...
Lo dice anche il sito X che fa controinformazione, e che quindi ha automaticamente ragione....
Proprio perché più che evidente, hanno passato le "privatizzazioni", cioè il monopolio dei servizi di base, alle solite multinazionali, perché i soliti dementi che si fermano alle etichette hanno pensato che siccome le chiamavano "privatizzazioni" allora automaticamente intendessero libero mercato e libertà di concorrenza.
Niente di più falso ovviamente, ma del resto se poi andiamo ad approfondire ci tocca mettere in dubbio la nostra fede e non possiamo più ragliare qui su LC invocando il branco, vero fefo?
Dovresti sapere che la sovranità monetaria non è affidata "ai privati", ma è affidata in maniera assolutamente e completamente monopolistica alla Banca Centrale, che è un istituto di diritto pubblico, governata da articoli definiti e decisi dallo stato, e con il governatore scelto dai governanti.
I privati invece non possono battere moneta, e soprattutto non possono fargli concorrenza, pena una repressione durissima (in USA chi ha provato è stato accusato di terrorismo, per dire).
E' inutile aggiungere che un monopolio fortissimo di questo senso è quanto più diametralmente opposto esista al liberismo ed al libertarismo.
Ah no, non è inutile, queste ovvie banalità è necessario ripeterle per gente come Fefo che si ferma alle etichette perché gli fa comodo per i suoi cortocircuiti mentali e per fare il tifo nel branco.
Proprio perché era fatta di metalli prezioni poteva essere coniata da chiunque. Capito? Chiunque: il contrario del monopolio.
Gli stati sono arrivati dopo, si sono impossessati del conio della moneta rendendolo loro monopolio e, indovina un po'? Hanno cominciato a svilirla, passando dall'oro ed altri metalli preziosi fino ad arrivare alla carta senza valore (la moneta fiat attuale).
In altre parole, non sai nemmeno l'ABC, però ragli a gran voce dicendo stupidaggini che non hanno né capo né coda.
Fatti un favore, compra un libro serio e comincia a studiare cosa è la moneta, come e perché e nata, e come gli stati se ne sono appropriati per derubarci in maniera completamente silenziosa grazie agli asini come te che ignorano come funziona: shop.usemlab.com/.../...
Senza la violenza coercitiva dello stato, sarebbero senza potere.
Capisci? Te lo ripeto perché vedo che hai bisogno di concetti semplici: è lo stato che usa la forza contro di te, non le multinazionali cattive.
E perché è lo stato? Perché è lui che prende i tuoi soldi con la forza: alle multinazionali i soldi glieli devi dare tu volontariamente, oppure glieli deve dare lo stato, dopo che li ha estorti a te.
Ma per fortuna ci sono quelli come te che si augurano "più stato", e quindi ancora più potere in mano a quelli che lo useranno contro di te.
Ma appunto, per capirlo bisognerebbe andare oltre le etichette, attaccare il cervello e leggere, invece sei schiavo della propaganda che ti controlla come un cane docile, pronto ad aizzarti contro quelli che li potere reputa sconvenienti.
Ti svelo un'altra banalità: se non ci fosse uno stato invadente e fortissimo, saremmo esattamente in una posizione contraria, con zero tasse e piena libertà di poter condurre la nostra vita come vorremmo.
Lo Stato dovrebbe essere un'espressione del popolo allo scopo di organizzare la convivenza civile, garantire il diritto, impedire che gli squali abbiano il sopravvento sui più deboli e tante altre cose. Che poi raramente questo accada è un altro discorso, ma dovrebbe essere così.
L' abolizione dello Stato potrebbe essere anche una bella utopia, ma questo richiederebbe un'evoluzione interiore profonda di ogni abitante del pianeta, perchè basta un unico cittadino involuto lasciato libero di ingrossarsi a volontà per creare nuove ingiustizie e nuove schiavitù.
Un po' quello che succede oggi, in cui pochi privati cittadini si sono ingranditi al punto da dettare la loro agenda agli stati, non più espressione dei popoli ma solamente braccio armato dei suddetti pochi privati.
Anch'io da ragazzino sognavo il "ne Dio ne stato ne servi ne padroni", ma ripeto...con il livello di coscienza attuale della media delle persone, questo significherebbe guerra civile continua, oppure la presa di potere da parte di qualcun altro.
Ho visitato diverse volte piccole comunità che vivono senza bisogno del "capobranco" ma si tratta appunto di piccole comunità e di persone ben selezionate, e nonostante questo i problemi vengono fuori ugualmente, chi tenta di prevalere sugli altri pure, chi cerca di scansare la fatica pure.
Siamo troppo immaturi per pensare a un mondo senza stato, senza leggi, senza polizia etc. E siamo cmq un animale da branco, x cui volenti o nolenti anche nella più piccola e insignificante comunità ci sarà sempre un capobranco che farà i propri interessi a discapito degli altri.
No no non c siamo..
Siccome " lo stato è imperfetto e venduto alle multinazionali
Allora abbattiamolo.."
(Anziché riformarlo secondo giustizia)
Il succo è quello..
E poi chi tutela il singolo?
Chi fa rispettare le regole?
Ciascun per sé,
dio x tutti??
Dalla padella al fuoco vivo..
Non c siamo proprio..
Il governo nomina il governatore della banca d'Italia tra una rosa di 5
Proposta dalla banca d'Italia!!
Se x te questo vuol dire controllare la banca d'Italia, contento tu..
Comunque il neoliberismo è stato interpretato male,
Sono d'accordo..
=meno stato, più privato
Quando le cose vanno bene,
+stato -privato, cioè comunismo, quando le cose vanno male
(sennò chi paga i debiti dei banchieri??)
Ecco perché le tasse restano alte,
Il povero mantiene il ricco..
NON x colpa dello "Stato"..
È tutta una fregatura..
A me, più che la mancanza/presenza dello stato, fá molta più impressione la mancanza (o minima presenza) di empatia tra di noi.
Non scannatevi così, velemose bbene sú.
Eppure proprio su luogocomune tanti anni fa è apparso un articolo straordinario (che mi piacerebbe tornasse in prima pagina) scritto da Massimo che si intitolava: "Come difendersi in una discussione" e citava tutti i tipi di fallacia più comuni approfondendo le modalità per una corretta discussione (molti dovrebbero rileggerselo o leggerlo per la prima volta se non lo hanno mai fatto).
Vedi, la propaganda funziona davvero bene...
prima definisci delle etichette per creare le squadre, poi le affibbi, e la gente comincia ad abbaiare all'altra squadra...
Se qualcuno si prende la cura di leggere e "capire" ciò che ha scritto Dusty, potrà prendere atto della logica e delle argomentazioni e, se non è daccordo, sforzarsi di produrre un ragionamento altrettanto logico e argomentato evitando le etichette.
Chi ci guadagna?? Senza i carabinieri non troverebbero altri mezzi? Quanta ingenuitá
Senza stato le multinazionali se ne staranno li buone ad aspettare che tu "decida" di spendere i tuoi soldi in maniera del tutto volontaria?
Poi dopo la favoletta della privatizzazzione della sanitá ho capito la tua ideologia e mi fa pure strano tu sia su luogocomune. Si vede la grande sanità americana con la sua competitivitá e pluralitá di scelta...stupidi noi europei che l abbiamo pubblica
La BCE pubblica? Ma ci credi veramente quando dici ste cose?
In realtà entrambe le cose. Lo stato, inteso come strumento di dominio sull’intera società, è sempre più invasivo: lo vediamo nel nostro quotidiano. Siamo pieni di obblighi anche in settori che un tempo erano relegati alla inviolabile sfera delle libertà personali: vedi ad esempio la salute.
Ma sul terreno principale della storia umana, quella dei rapporti sociali di produzione, nello specifico sulla proprietà dei mezzi di produzione, è evidente che la tendenza del neo-liberismo sia quello di abbandonare il capitalismo di stato privatizzando il privatizzabile e anche di più. In questo senso il neoliberismo può correttamente definirsi non statalista, cioè contrario alla proprietà statale dei mezzi di produzione. Assistiamo infatti al paradosso di aiuti a fondo perduto alle grandi banche e alle grandi imprese da parte di vari stati senza che vi sia nemmeno l’idea di nazionalizzarle. Quindi massima privatizzazione dei profitti e massima socializzazione delle perdite.
Io mi rifaccio alla concezione di Marx e Lenin dello stato, per cui l’attuale forma statale (sia pur nelle varie diversità nazionali), è proprio costruita in modo burocratico, gerarchico, piramidale, militare, col fine di tenere soggiogate le masse lavoratrici e di essere il braccio armato dei propri grandi capitali di riferimento nella lotta di classe (in senso verticale contro i lavoratori, in senso orizzontale contro i capitali e gli stati nemici). In quest’ottica lo strumento stato è inutilizzabile da parte delle classi subalterne, proprio perché concepito per altre finalità (basti pensare al cosiddetto Deep State o alle strutture militari dello stesso stato per capire di che si parla: strutture che sono altro rispetto ai singoli governi civili, e quando entrano in conflitto con essi sappiamo tutti cosa accade). Servirà quindi uno stato diverso, per organizzare diversamente l’economia, l’intera società e per proteggere la lunga e delicata fase di transizione: il capitalismo non si può sconfiggere in un giorno, ancor meno costruire una nuova società con un diverso modello di sviluppo.
In un lontano ipotetico futuro, quando saranno scomparse le classi e i conflitti mostruosi conseguenti, e qui concordo con Agriesti, uno strumento di dominio di classe come lo stato non sarà più necessario.
Andando di fantasia, nel caso venga abolito lo stato, potrei immaginare un esercito di mercenari che mette sotto controllo tutto quello che gli capita a tiro.
Tanto, chi li ferma?
Ora moltiplicate questo sforzo per ogni stato e nazione.
Tutto questo sforzo per cosa?
Per dare una parvenza di democrazia rappresentativa?
Oggi non serve più tutto sto carrozzone scenico.
Dimostratevi rispettosi delle esigenze di chi vi governa .. lasciateli fare.
E' sempre tutto per il vostro bene (comune).
Ah .. mi raccomando .. non disturbate il manovratore!
E' pericoloso!
una marmellata di cose messe assieme
x fare massa..
sanità, moneta, bla bla bla..
riformare lo stato è faticoso,
meglio mettersi in bocca alle multinazionali..
è più facile..
ma che cosa mi tocca leggere..
durante le feste il cervello
gira a vuoto..
Per come la vedo io, c'è una sola squadra, composta da tutti noi, potenti compresi. Dare un nome alle cose, alle correnti, ai movimenti, è tanto facile quanto ingannevole. Alla fine siamo persone e siamo capaci di atti ben più nobili del giudicare.
Io non ci capisco niente di liberismo, neoliberismo, capitalismo...tutti questi (sc)ismi confondono e dividono.
Se davvero odiamo la disuguaglianza che è venuta in essere, alziamoci ed andiamo a ripararla con un gesto di solidarietà nei confronti di chi quella disuguaglianza la subisce, senza aspettare una qualche miracolosa ricetta socio-politica. L'antidoto é interno a noi, non esterno. Sì perché a conti fatti, siamo (noi che scriviamo) dei Re. E non è senso di colpa quello di cui parlo, solo e semplicemente, solidarietà.
Ti ringrazio per lo spunto di riflessione.
Primo punto banale, l'articolo parla dello Stato come se fosse un’entità fisica venuta non si sa da dove che si è imposta con la violenza. Non vorrei stupire, ma lo Stato (in tutte le sue forme) è una organizzazione sociale creata da noi e che ci siamo auto-imposti per risolvere alcune problematiche di convivenza civile. Allo stesso modo il libero mercato non è una condizione di natura, o una legge naturale, ma sempre una convenzione sociale, così come il capitalismo è una organizzazione sociale creata da noi.
Fatte queste banali precisazioni, che però a volte sfuggono, mi viene da aggiungere che frasi come “meno Stato = meno tasse” e quindi “più Stato = più tasse” siano luoghi comuni che fatico a credere possano ancora aggirarsi in queste discussioni. Esempio pratico: prelievo fiscale ai privati cittadini
- in Nord Korea è del 0% (zero, proprio zero),
- in Russia è del 13% ,
- negli USA è il 37% .
Se qualcuno vuol pensare che in Nord Korea ed in Russia ci sia meno Stato che negli USA è libero di farlo, ma la realtà è un’altra. In uno stato normale le tasse non servono a pagare i servizi pubblici ma servono a imporre la moneta e a controllarne la quantità circolante quando serve. Nel 2019 gli USA hanno speso 209 miliardi di $ più di quanto incassato, da dove sono venuti? Ovviamente la risposta classica è: ma dal (salvifico) mercato! Problema, come è stato detto giustamente i privati non possono creare moneta, quindi i $ che vengono dal mercato chi li ha creati?
Ultimo appunto sul solito ritornello “io i miei soldi devo essere libero di spenderli come voglio”. Negli USA una semplice appendicectomia ti costa $13500 (tanto per dare di quel che si dovrebbe pagare se non pagasse lo Stato) e non essendoci un’assicurazione sanitaria pubblica devi fartela privata. Nonostante ciò esistono milioni di americani che finiscono senza un dollaro a causa delle spese mediche, specie gli anziani in pensione. Tutto questo senza sollevare il fatto che le assicurazioni private non sono proprio enti benefici, quindi nel momento in cui incominciano a perdere soldi iniziano a rescindere le polizze e non pagare (e vai a fare una causa all'assicurazione sanitaria). Io vivo in Germania dove c’è un sistema misto, qui alcuni medici neanche ti visitano se non hai un’assicurazione privata e non tutti se la possono permettere. Se a qualcuno piace così, buona fortuna.
In Italia iniziano a nascere pronto soccorso privati, io lo ritengo un problema, ma se qualcuno ha soldi a sufficienza per pagarsi di tasca sua le normali spese mediche buon per lui.
Stessa cosa per gli studi, sempre negli USA per laurearti in un'università decente devi fare un mutuo, e i primi anni di lavoro li passi a pagare tale mutuo (nella speranza di non ammalarsi). Di nuovo, se a qualcuno piace così buona fortuna.
Io personalmente tra uno Stato, anche se mal funzionante, ed il libero mercato del “voglio essere libero di spendere i miei soldi come voglio” o “io non voglio pagare i servizi agli altri” all'Americana preferisco lo Stato. Ovviamente questo non significa che non ci siano margini di miglioramento nell'attuale sistema statale, anzi tutt'altro, ma detto questo: passo e chiudo.
Ti dico una banalità: il mondo è pieno di persone cattive, che di te se ne fregano alla grande e ti brucerebbero vivo se questo gli permettesse di guadagnare qualcosa in più.
Queste persone si augurano che ci sia uno stato forte, cioè un potere centrale assoluto: è proprio li che cercheranno di arrivare con ogni mezzo.
Si, perché le persone normali si fanno scrupolo, loro no, per definizione.
Ora, indovina un po' nel tempo, chi ha la meglio nell'arrivare a conquistare il potere quando da una parte ci sono delle persone per bene che si fanno scrupoli, e dall'altra ci sono mentecatti immondi che non si fermano davanti a niente?
Per loro, non c'è nulla di meglio di uno stato forte perché basta controllare quello e possono tenere sotto scacco tutta la popolazione.
L'alternativa sarebbe appunto andare a derubare una ad una tutte le persone, con tutti i rischi conseguenti.
E' ben per questo che sono elite.
[quote e persone come te non faranno altro che perpetrare la sostituzione di uno stato tiranno
Se lo stato ha un certo potere, lo userà contro di te. Non può che essere tiranno visto che lo stato, per esistere, deve rubare con la violenza.
Se non dai ad uno stato un certo potere non lo può usare contro di te.
Ora, prova a ragionare con la tua testa per qualche secondo se riesci: sono io che chiedo meno potere allo stato che "perpetro uno stato tiranno", o sei tu che vuoi dargli ancora più potere, a farlo?
La risposta potrebbe sorprenderti.
Se in una nazione lo Stato può imporre trattamenti sanitari obbligatori gli basta corrompere UN solo funzionario chiave nello stato per avere istantaneamente milioni di "clienti".
Alternativamente deve fare una campagna costosissima cercando di convincere le persone una ad una .
Anche in questo caso ti consiglio di rileggere queste righe più volte e capire dove sta il problema.
E chi ti fa pagare con la violenza è lo stato.
Forse perché li dovrebbero pagare loro?
Come mai, se come dici tu "ci sarebbero altri mezzi", invece sono i carabinieri pagati con i miei soldi (estorti), a tenere fuori i bambini sani dalla scuola?
Possibile che la propaganda sia così potente che tu non sia in grado di capire dove stia il problema?
Possibile che tu non riesca a vedere che nella storia degli ultimi 100 anni lo stato ha ingrandito la sua presenza in ogni campo, regolando ogni nostro movimento e prendendo soldi da ogni nostra azione, per arricchire pochi alle spalle di tutti gli altri?
Hai appena scritto quello che sto sostenendo: invece che cercared di convincere milioni di persone, è molto più semplice corrompere qualche funzionario statale.
Più lo stato è forte, più è facile corrompere i pochi che hanno molto potere.
Se non ci credi ti consiglio di andare a studiare le dinamiche di ciò che succede in carcere.
Ed il grosso dei proventi arrivano nelle tasche di pochissimi.
- NON puoi curare le persone senza il permesso dello stato (chi lo fa scappa in altri stati come il messico, probabilmente perché c'è troppa libertà in USA? :-D)
- NON puoi produrre medicinali senza il (difficilissimo) permesso dello stato
- NON puoi fare ricerca in ambito medico
- più in generale NON puoi fare praticamente un caxxo relativamente alla salute. Ci sono regole strettissime che servono apposta per alzare barriere altissime in modo che solo le multinazionali possano "giocare"
Cioè l'opposto di liberismo e libertarismo.
Ma aspetta, in tivvù e sui siti di controinformazione[/] ti hanno detto tutti che laggiù la sanità è privata perché è una società liberista e quindi è sicuramente vero!!!
Si, certo, è privata esattamente come qui ci sono le "privatizzazioni": si consegna nelle mani di pochi la gestione completa di un settore proteggendolo in modo che non abbiano nessun tipo di concorrenza.
A proposito, hai mica avuto bisogno di fare qualche visita specialistica in sanità ultimamente, senza l'aiuto di un conoscente? Sono curioso di sentire la tua esperienza.
Io nel frattempo ti posso raccontare la mia: porto la mia compagna a fare i controlli e quando si tratta di prendere l'appuntamento del bitest:
- "mmm... mi spiace ma sembra che sia tutto occupato... sà, in questo periodo c'è meno personale... ho già controllato tutti gli ospedali della città e non ci sono posti liberi".
- "accidenti, come devo fare allora?"
- "eh guardi, non saprei... normalmente quando ci sono servizi che non riusciamo ad erogare consigliamo di rivolgersi privatamente, ma siccome questo tipo di esame i privati è difficile che lo facciano perché mediamente lo eroghiamo in ospedale... non saprei che dirle"
- "quindi?"
- "eh guardi, non so... provi a chiedere in un'altra città, arrivederci".
Chi ha creato la BCE?
Chi le ha dato il potere che ha?
Chi elegge il suo governatore?
A chi vanno gli utili della BCE?
Risponditi, e poi vedi di chi è la colpa se ora abbiamo quel mostro che ha il MONOPOLIO del danaro in Europa.
Guarda che i membri della BCE vengono indicati dai Parlamenti e non dalle banche private.
Però ormai si può dire di tutto.
1) la BCE è stata creata dagli Stati che hanno costituito l'euro
2) il potere che ha le è stato dato da tutti gli Stati che aderiscono all'Euro e più precisamente da tutti i Parlamenti che hanno votato i trattati relativi ad essa
3) il governatore viene eletto dal Consiglio europeo
4) l'utile della BCE viene usato per pagare i 3500 stipendi, per farsi il palazzo nuovo, per le spese e poi quello che resta viene distribuito alle varie banche centrali che vi aderiscono
E grazie Pietro Agriesti, autore che non conoscevo e del quale consiglio anche questo brillante scritto
www.miglioverde.eu/.../
Perciò tutto quello che dico è che vi suggerisco di provare a spaziare con la vostra immaginazione, curiosità, e voglia di esplorare il mondo, e di provare a pensare l’impensabile: un mondo diverso, che fa a meno dei dozzinali e violenti mezzi dello Stato, della politica e della burocrazia,
La pianificazione economica statale non è necessariamente in contrasto con i bisogni e i desideri delle persone, ma semplicemente una versione meno efficiente per alcuni tipi di prodotti. In realtà molta pianificazione statale è assolutamente vitale e necessaria per alcuni servizi, come le infrastrutture.
Per quanto riguarda l'espressione un po' vaga di 'intervento statale', invece, nulla vieta di poter lasciare la produzione decentralizzata ma prevedere una partecipazione per mezzo di capitale statale in queste aziende, sul modello cinese.
Sulla 'libertà di risparmiare' mi faccio una mezza risata. Uno dei termini più inutili ancora usato in economia.
La libertà di investire o prendere a prestito è limitata dalla possibilità economiche possedute e reddito percepito, quindi sbilanciata a favore di chi ha già (questo in contrasto con la concorrenza del mercato). Questa può sembrare una inezia ma non lo è proprio in una economia in cui il 'capitale' altro non è che un numero creato contabilmente alla stipulazione di un prestito bancario.
Quoto al 100% il post di zlatorog
Trovo upotico il discorso di Agriesti:
Non hanno alcun interesse ad usare la materia grigia per crescere intellettualmente, per maturare ed evolversi.
Se parli loro del 9/11 non arrivi neanche a cercare di entrare nel dettaglio del chi e del come, perché aprioristicamente tagliano il discorso con un bel "ma a me che cazzo me ne frega???".
Se parli loro del Patriot Act piuttosto che delle stragi di innocenti perpetrate dagli USA, ti dicono che a loro non li tocca.
Lo stesso vale per qualunque altro argomento: le stragi di Stato, la censura su Internet, le balle raccontate dai mainstream, la mancanza di libertà di stampa, le ingerenze della chiesa cristiana cattolica e chi più ne ha più ne metta.
Non si può sperare che questi individui maturino o che creino generazioni che miglioreranno la società.
Spesa pubblica in % del PIL nel 1800: 5%
Nel 2019: 40%
Un mondo senza Stati? Ahahahah
Io vendo un mondo dove lo Stato ti farà le analisi delle urine mentre pisci nel water intelligente connesso al 5G.
Ovunque lo Stato sta ampliando il proprio potere.
In Italia amplia il suo potere lo Stato francese
delle corvée obbligatorie ecc.
vigerebbe la democrazia..
dopo la rivoluzione francese, qualcosa è cambiato..
invece di migliorare e lottare
per uno stato forte coi forti e debole coi deboli,
(non viceversa) che persegue l'interesse generale
si manda tutto in vacca..
le elites, i poteri forti, ecc. ecc.
il solito canovaccio disfattista di chi
non vuole cambiare un kazzo..
ma quante bestialità una dietro l'altra..
"siccome è complicato, allora arrendiamoci subito.."
il senso è quello..
tolto uno stato forte
con uno stato travicello è meglio?
mistero..
non ho capito..
=ognun per sè e dio per tutti??
con molti post sono d'accordo..
@zina ad esempio
per un anno abbiamo avuto un governo diverso dal solito..
infatti c'aveva tutti contro..
bce, fmi, commissione, onu, macron, merkel, ocse,
ecc. ecc.
poi dai e dai,
hanno restaurato i vecchi servi..
che vanno d'accordo con tutti..
è su quello che bisogna lottare..
non meno stato e altre fesserie simili..
Questo mi sta bene se fosse corretta, al limite, molto al limite.
Ma non credo sia una verità assoluta almeno la metterei sotto la categoria "È molto probabile che sia così" .
Sulla questione monetaria già si è discusso con ottimi risultati direi :) ma il punto è di quale moneta stiamo parlando?
Dell euro cartaceo o della moneta bancaria ? Perché sono due cose diverse.
L euro cartaceo è monopolio della banca centrale europea ma la moneta scritturale non è assolutamente monopolio della banca centrale. Le banche lo creano a costo zero ogni qualvolta che ce ne sia necessità.
Esiste un paper pubblicato da Richard Warner che lo dimostra.
Quindi non attaccherei subito chi sostiene che la politica monetaria è in mano a privati perché non è una castroneria che viene da Marte ma è una teoria che ha una sua dignità di esistere assieme alle altre.
Che poi non sia la vostra preferita in termini di gusti personali è un altro paio di maniche.
Per fare un altro esempio saprete che la decisone in merito alla solvibilità o meno di una banca a livello europeo la decide una società del fondo black rock che tra le altre cose è un fondo speculativo. Alla faccia dello "statalismo e del conflitto d interesse."
La sovranità della banca centrale europea l abbiamo persa quando negli anni '90 abbiamo privatizzato il sistema bancario nazionale.
Ora le quote di banca Italia sono state comprate anche da banche straniere che di fatto possono mettere mano e regolare il sistema bancario italiano a loro uso e consumo.
Detto questo non mi aspetto una Standing ovation...
en.m.wikipedia.org/.../...
Qualche fonte per chi ignora i meccanismi di creazione monetaria delle banche commerciali.
La creazione della moneta da parte delle banche è molto semplice: ogni prestito è moneta nuova, che espande i depositi esistenti.
Bank of England
Money creation in the modern economy
bankofengland.co.uk/.../...
Money in the modern economy: an introduction
bankofengland.co.uk/.../...
Banks are not intermediaries of loanable funds — facts, theory and evidence
bankofengland.co.uk/.../...
Bundesbank
The role of banks, non-banks and the centralbank in the money creation process
bundesbank.de/.../...
Standard&Poor's:
Repeat After Me: Banks Cannot And Do Not "Lend Out" Reserves
kreditordnung.info/.../...
E' lo stato che è una convenzione, non il libero mercato, il libero commercio, che lo ha preceduto.
Mi sapreste dire un caso nel quale un privato ha offerto un servizio di interesse generale mantenendo uno standard di prestazione adeguato, garantendone l'accesso a condizioni popolari e tutelando anche i diritti dei lavoratori? Queste cose assieme voglio sapere se un privato le ha fatte. Se qualcuno mi risponde lo ringrazio
Ci si potrebbe chiedere il contrario: cioè qualche esempio in cui uno stato abbia fatto un servizio ai cittadini e allo stesso tempo penalizzando il privato.
Per cui, il migliore ed elegante modo per entrare in polemica con loro, è iniziando dalle scienze umane (quando mai gli antimodernisti o i postmodernisti si prendono la briga di compulsare questa forma di conoscenza?).
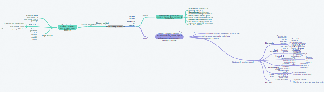
Questo è un interessante idiogramma che riassume velocemente il concetto di stato secondo l'antropologia politica.
(per vederlo ingrandito coggle.it/.../bande%2C-trib%C3%B9%2C-chiefdom)
Implicitamente vi da l'idea di come possa venire superato lo stato, che auspico vivamente.
#62 Dusty
Di conseguenza non c'è mai nulla di buono nel profitto. E' prima di tutto una illusione religiosa ed in secondo luogo la fonte primaria del profitto è la transazione tra salario dei capitalisti e il lavoro "sociale" delle classi lavoratrici.
Per quanto riguarda il neoliberismo, questo non è altro che la politica che favorisce ed insieme l'ideologia mirante a convincere le famiglie ad indebitarsi.
Dovendo infatti il ciclo D-M-D' (dove D è denaro ed M è Merce) del Capitale (inteso come totalità di tutti i singoli capitali) concludersi sempre con D'>D, o la domanda aumenta internazionalizzando il mercato, oppure si trasformano anche le famiglie in grandi consumatori (vedi crisi dei mutui del 2008).
Ma la confusione regna sovrana a causa dell'operato della destra metapolitica.
Questa destra ha preso la palla al balzo per indurre le persone a sputare sul liberalismo.
Gli esponenti di questa destra tendono infatti ad utilizzare il termine ombrello liberalism, traducendolo però in italiano con "liberalismo", per indicare sia il liberismo che il liberalismo. Infischiandosene altamente del fatto che in Italia - a seguito della polemica Croce-Einaudi - i due termini indicano due cose differenti.
youtu.be/kUDQWdIPlCM?t=1882
youtu.be/PVBWGSwhoWE?t=6015
www.maurizioblondet.it/.../
Se stasera cado e mi rompo la gamba viene a prendermi l'ambulanza con gli addetti tutti pagati, che svolgono un lavoro secondo le tutele stabilite dalla legge. Questi mi portano al pronto soccorso dove trovo ortopedico e infermiere, in genere pure bravi, pagati e che lavorano in base alle tutele normative, i quali mi aggiustano la gamba e mi mandano a casa senza che io abbia pagato un centesimo. Questo è lo Stato. Paghiamo tutti anche per chi non può. Lo Stato sociale, lo Stato veramente civile.
Così come non vedo l'equazione "più Stato = meno libertà".
Lo Stato nasce, fin dalle sue origini (in Mesopotamia, oltre 5000 anni fa) come strumento di tutela del potere delle elite, che all'epoca erano quelle dell'aristocrazia agraria.
Col tempo le elite sono mutate più volte: mercantili, bancarie, artigiane, industriali, oggi finanziarie... ma la natura dello Stato è rimasta sempre la stessa: quella di garantire la supremazia e gli interessi delle elite.
Quello che oggi chiamiamo "Liberismo" non è altro che la tutela da parte dello Stato degli interessi delle nuove elite dominanti: le quali non sono più produttive, ma finanziarie, tendenti cioè ad acquisire il massimo di risorse materiali attraverso la creazione di moneta virtuale, non più necessariamente corrispondente, in termini di valore, ad una data qualità e/o quantità delle merci o dei servizi forniti.
Detto questo, devo aggiungere che il governo delle elite per il tramite dello Stato, per quanto violento, prepotente ed in certi casi aberrante, è per me comunque preferibile a quella che viene spesso presentata come alternativa, vale a dire il mirabile governo delle "collettività autonomamente organizzate".
Le elite garantiscono un governo prepotente, ma ordinato. Nel governo delle "piccole collettività organizzate" aumenterebbero a dismisura la prepotenza e il caos.
La tutela degli interessi delle elite presuppone la tutela degli interessi di una notevole pluralità di altri individui, dagli affiliati, ai clientes, ai funzionari, ai professionisti, ai semplici schiavi. Nelle "piccole comunità organizzate" ogni "piccola comunità" è alla mercé delle comunità più forti o più numerose.
Le elite, con l'avallo dello Stato, compiono a volte omicidi e stermini per il possesso di risorse materiali, che riescono poi comunque a valorizzare, a vantaggio di una pluralità di individui. Le "piccole comunità organizzate" ucciderebbero e sterminerebbero per prendersi il mio parcheggio auto, o il mio garage, o mia figlia.
Le elite, odiosamente, mi impongono per profitto l'obbligo vaccinale. Le "piccole collettività organizzate" non imporrebbero un bel nulla, si limiterebbero a linciare me e la mia famiglia ove mi ritenessero untore di qualche malattia, come si faceva nella Milano e nella Firenze della mitica età comunale e come ancora si fa in alcuni villaggi asiatici/africani affidati alle cure del generoso "governo locale".
Eccetera eccetera.
Dunque, se l'alternativa è il "governo delle prodigiose comunità locali" o il "mirabile governo degli uomini resi civili e responsabili dal godimento della libertà piena", allora, chiedo scusa, ma mi tengo strettissimo il sanguinario, ma più affidabile, governo delle elite, rese onnipotenti dalle strutture di Stato.
Naturalmente, non credendo nel dualismo, non credo che siano queste le uniche due alternative. Bisognerebbe però iniziare a pensare in modo diverso, sfuggendo al vicolo cieco in cui ci porta la dicotomia enunciata nel presente thread.
A meno che invece della gamba non prendiamo un colpo in testa... forte e mutuabile.
Prima di lui c'è stato il mitico Robert Owen
it.wikipedia.org/wiki/Robert_Owen
Silvio Berlusconi
Basta chiedere informazioni ad Alessandro Di Battista
Ospedale San Raffaele
Google
Henry Ford
Ma l'elenco è lunghissimo. Il mondo è pieno di imprenditori che producono ricchezza e benessere per tutti.
Ferrero
Ferrari
....
cade proprio a fagiuolo..
per quelli che meno stato, più mercato..
www.ilfattoquotidiano.it/.../5643935
Popolare di Bari, serve ricapitalizzazione da 1,4 miliardi. Il Fondo interbancario approva stanziamento immediato di 310 milioni
l buco è più grande del previsto. Il Fondo finanziato dagli altri istituti si impegna a concorrere per un importo fino a 700 milioni, l'altra metà la metterà lo Stato. Il governo ha rifinanziato con 900 milioni il Mediocredito centrale, che però con quei soldi dovrebbe anche diventare fulcro di una "banca di investimento per il Mezzogiorno"
ma ..
e il mercato?
il capitalismo?
la concorrenza??
oltretutto il fondo interbancario
lo paghiamo noi correntisti,
mica lo finanzia babbo natale...
è tutta una presa per il KULO..
e poi le tasse aumentano..
chissà perchè..
colpa dello stato cattivo!!
Vai a chiedere in Inghilterra come si stava con l' NHS nazionale dalla fine della guerra agli anni 70...poi é arrivata la Thatcher con il suo liberismo neocon e ad Hacnkey hanno dovuto portare le tende di Emergency per curare i disperati della working class
Ne devono far fallire delle altre perché solo il Mose (opera pubblica) c'è costato molto ma molto ma molto di più.
E non funziona.
Pubblico o privato non cambia un niente.
Quello che conta è se c'è un sistema di premi e punizioni che funziona.
In Cina hanno condannato a morte un banchiere per un buco da 100 milioni di $
Aggiungerei anche Enrico Mattei.
Non sono informato su chi siano i principali azionisti.
Ricordo a tutti che Mps è stato il più grosso fallimento bancario e la proprietà era in mano al comune e alla provincia di Siena, quindi PUBBLICO.
Tanto per ricordarci come è bello il pubblico
#90 Pyter -
Marx descrisse le varie leggi e disposizioni che nel corso dei secoli avevano trasformato dei lavoratori autonomi in lavoratori dipendenti, prima creando povertà con le privatizzazioni di terreni comuni, poi promulgando leggi contro il vagabondaggio e obbligando per legge i disoccupati al lavoro dipendente. Poi, dopo aver reso praticamente tutti i lavoratori dei dipendenti, cominciarono a chiedere che lo stato si facesse da parte.
-
Poi: armi nucleari, manipolazione del DNA, mass media, deep fake, intelligenza artificiale, OGM, controllo delle risorse energetiche, satelliti, controllo dei dati personali… siete sicuri che nel ventunesimo secolo il problema della nostra vita sarà LO STATO?
Una volta che il controllo sociale tecnologico sarà implementato, che saremo obbligati ad usare denaro elettronico, che saremo schedati con carte d identità elettroniche sul web non ci sarà più bisogno di una mediazione tra il "potere " e noi.
Quando le forze dell ordine saranno privatizzate sapremo che gli stati non esistono più nemmeno sulla carta.
Per quanto mi riguarda non sono contro il business dei privati. Ci sono però delle condizioni. In primis il privato non dovrebbe esistere nei servizi pubblici essenziali. In secondo luogo deve rispettare le leggi e i diritti dei lavoratori.
Per quanto riguarda i servizi pubblici essenziali e quelli che vengono forniti con l'ausilio di infrastrutture costruite con i sacrifici della collettività nessuno avrebbe dovuto permettersi di venderli o darli a privati perché i beni collettivi vanno tenuti dallo stato. È fondamentale che lo stato intervenga per garantire tali servizi a tutti, a condizioni ragionevoli e dignitose. Ciò non esclude il privato ma vanno posti dei limiti altrimenti ci troviamo nella condizione in cui siamo
una mia rimembranza, di una narrazione di Bruno Piazza
(figlio di un operaio dell'Olivetti, poi Bruno però diventò ingegnere dell'Olivetti (quando me la raccontò era già in pensione, da un bel po'))
[o Mario? erano fratelli; li conobbi ambedue ... dopo quasi trent'anni, non riesco a ricordare con sufficiente sicurezza quale dei due fosse Mario e quale Bruno]
la riporto per come me la ricordo:
quando fu il momento di iscrivermi all'università venni convocato da Adriano Olivetti, in presenza di un amministratore; mi fece consegnare la somma di denaro che mi sarebbe bastata per il primo anno; l'amministratore chiese "ma non gli facciamo firmare niente? e se poi non li restituisce?"; Adriano: "se non li restituisce, peggio per lui"; poi il commento di Bruno Piazza, rivolto a me: hai capito: "se è scemo ... «peggio per lui» ... " ...
gli vennero pagati tutti gli studi (scuole superiori e università) ... nella 'sostanza', mai ebbe a dovere restituire alcuna somma di denaro
l'MPS era una banca pubblica!!
non lo sapevo..!!
ma i profitti a chi andavano?
allo stato ??!?
it.wikipedia.org/.../...
La Fondazione Monte dei Paschi di Siena (FMPS) è una fondazione bancaria fondata a Siena, costituita con decreto del Ministero del Tesoro del 28 agosto 1995 in tale data, in seguito alla legge che imponeva la costituzione di fondazioni bancarie per separare la proprietà pubblica dalla gestione. La fondazione conferì l'ex Istituto di credito di diritto pubblico nella nuova società appositamente costituita Banca Monte dei Paschi di Siena SpA. La fondazione ha sede a Palazzo Sansedoni, affacciato su Piazza del Campo a Siena.
Nel secondo decennio degli anni duemila, invece, in seguito a decisioni quali l'acquisto di Banca Antonveneta e alcuni derivati, e alla crisi economica, la banca ha fortemente ridotto utili e valore di Borsa e la Fondazione è stata costretta a vendere parte delle azioni a compensazione dei debiti[19] e poi a consentire l'apporto di capitale da altri soggetti, perdendo il controllo della banca. A partire dal mandato di Mansi, la quota detenuta in Banca MPS è scesa dal 33,5% al quasi azzerramento nel 2017: al 2,5% nel 2014[20], all'1,5% nel 2015[21] e al solo lo 0,10% dopo la ricapitalizzazione statale del 2017.[15].
È stato calcolato che, in seguito all'acquisizione nel 2008 di Antonveneta, l'origine di tutti i guai, la Fondazione Mps ha bruciato un patrimonio di 7 miliardi.[22]
ah ecco..
il solito..
lo stato mette i soldi,
poi i traffichini fanno il resto..
per far funzionar bene pubblico e privato..
c vuole il gabbio..
senza gabbio tutto va in malora..
non c'entra il pubblico..
sulla sanità privata mi viene in mente
alberto sordi..
chissà perchè..
Forse basata sulla fiducia? Su un aspettativa positiva?
Personaggio importante. Ne ho visto un documentario in passato.
Grazie per il racconto.
Tuttavia non ho notizie definitive a riguardo per cui è ancora da indagare.
--- interruzione ---
Infatti "bruciati" è un termine che non sarebbe da usare. Mai. Perché i soldi che non sono più in un posto, sicuramente sono andati a finire nelle tasche di qualcun altro, qualcuno che dovrebbe restiturili, se le cose funzionassero come si deve!
P.S. non vuole affatto essere una critica all'intervento precedente, ma solo una riflessione sul linguaggio e sull'importanza del bene materiale, che non si distrugge, ma semplicemente si sposta. Specialmente quando è denaro.
La mia idea è quella di uno Stato 2.0. Ovvero di prendere ogni settore statale che non sia militare e rifarlo in chiave moderna utilizzando un ente di recupero.
Notare: ho detto rifarlo, non riformarlo.
Esempio INPS:
1) creo la INPS_2.0 come la farebbe un'azienda privata. Ovvero con poche persone pagate secondo il mercato e tanta tecnologia
2) una volta funzionante faccio la migrazione dei servizi dalla INPS alla INPS_2.0
3) finita la migrazione, chiudo INPS e gli ex dipendenti passano in un ente statale apposito in attesa di pensionamento anticipato (l'ente di recupero).
E' chiaro che bisognerà trovare il modo di far convenire agli statali questa nuova soluzione, altrimenti bloccheranno tutto come al solito.
E' qui, infatti, che si gioca la partita.
Ad es. in questo ente potrebbero avere grosse agevolazioni in caso di passaggio a lavoro dipendente privato e con possibilità, in quel caso, di avere oltre allo stipendio anche una parte della pensione.
L'efficienza del nuovo servizio INPS_2.0 unita al fatto che stipendi+emolumenti sono adesso semplici pensioni, dovrebbe far rientrare lo Stato di almeno una parte dei costi di migrazione. Che sono una tantum, quindi ci dovrebbe essere vera e propria convenienza nel medio/lungo termine.
A Settembre di ogni anno, in zona Finanziaria, si fa propaganda in TV per liberarsi dai fancazz...ehm..."tagliare i costi inutili" e dato che il bidone raccogli sindacal...ehm...ente di recupero ha tanto personale "sottoutilizzato", si cerca di svuotarlo il più possibile così da poter ripetere il ciclo.
E il consenso non mancherà di certo, dato che l'elettore medio è abituato a sudarselo, lo stipendio.
Oggi si fa un po' lo stesso piazzando gli statali ad es. nella forestale. Ma io prevederei un meccanismo esplicito, automatizzato e soprattutto regolamentato.
Così una volta che gli statali avranno digerito il meccanismo, gli scioperi e le proteste, ogni volta che si tocca un nuovo ente, dovrebbero piano piano minimizzarsi nel tempo (o almeno si spera...).
In effetti i grossi flussi come ad estutti i QE della BCE...l'economia reale non li ha visti. E' possibile capire dove sono andati? perché da qualche parte sono finiti di sicuro. Io a intuito direi "nelle tasche dei finanzieri".
Riformulazione del problema:
Idee per l’anno nuovo: pensare l’impensabile, pensare un mondo senza potere.
PS: ...è più facile combattere il bruco o la farfalla?
PS2: Ma la crisalide!!!
PS3: ...solo per i più scaltri: notare l'etimologia del nome...
Mi sembra l'occasione ideale per un augurio.
Certo migliore del proposito di chi ha scritto l'articolo.
Non sprecherò parole ne tempo per commentarlo poiché fortunatamente lo ha già fatto ottimamente fefochip ma anche la stragrande maggioranza degli utenti che non ringrazio personalmente solo per non far torto a nessuno.
Userò il tempo che mi rimane per un accorato appello al buon music-band che come giustamente ricordava fefo è stato il primo ad introdurre e sviluppare in maniera organica l'argomento "propaganda" su questo sito.
#12 music-band
Il fatto che qualcuno usi una neolingua è indice che sta facendo propaganda.
Ma quando gli anarcocapitalisti (lo preferisci a neoliberismo?) come Mises, Rothbard, Hayek ti dicono:
"L'inflazione non è inflazione ma è l'aumento della massa monetaria"
Tu... proprio tu... che non ti accorgi che stanno usando una neolingua per trarti in inganno.
L'inflazione è l'aumento dei prezzi mentre l'aumento della massa monetaria è un'altra cosa.
Non so se posso esserti stato d'aiuto ma i miei 2 cent per te li ho spesi.
Il mio augurio speciale per te è che il nuovo anno ti sia di consiglio anche perché odio gettare perle ai porci e spero di non averlo fatto.
Per gli altri utenti ricordo di cosa stiamo parlando:
www.anarcopedia.org/index.php/Anarco-capitalismo
"Ti auguro di andare in Somalia per vivere il tuo sogno anarcocapitalista la dove esiste, per ora. Se tornerai dal viaggio sono sicuro che le tue idee saranno leggermente mutate".
P.s. Ma ora che ci penso quello era un augurio piuttosto vecchio. Oggi ti basta andare in Libia per vivere il tuo sogno. Molto più vicino ed alla tua portata, ne converrai spero.
termina di compiere un giro completo intorno al sole, ci siamo fatti imprigionare da questa
convenzione, per cui auguro un bel festeggiamento a tutti questa sera.
Sopratutto ubriacatevi e devastatevi con tutto quello che trovate.
Per i più fortunati anche una bella trombata non guasterebbe.
Auguri!!!!
ma la verità è che senza lo Stato si avrebbe il caos assoluto. Tutti contro tutti. Prepara le armi!
Per esempio, droga a go go per le strade sarebbe la normalità, ben più di oggi che è in parte tollerata dallo Stato per ordini politici,
che ci sono andati a fare gli americani in Afghanistan se non a ripristinare la produzione della droga interrotta dai talebani?
sakeritalia.it/.../...
E dovremmo pure ringraziarli gli americani che hanno assicurato la fornitura di eroina, altrimenti si avrebbe avuto l'ancora più devastante Fentanyl.
Una comunità senza stato porta ai PADRONI che stanno sopra e la massa che sta sotto,
e se oggi sembra di vedere qualcosa del genere è perché lo Stato, che politicamente parlando DOVREMMO essere noi, in realtà non siamo noi, causa un deficit di democrazia,
e quando c'erano buone speranze di democrazia (anni '70) per gli americani si trattava di eccesso di democrazia da correggere...
Un eventuale eliminazione dello Stato renderebbe solo più semplice il compito per le multinazionali private di realizzare il loro dominio diretto sul mondo.
in tempo di vacche grasse..
"perchè devono condividere il profitto con lo stato?"
quando poi c'è carestia sono lì che frignano (e fottono)
e battono cassa allo stato, cioè agli altri..
=insomma è un modo furbesco per dire
che hanno sempre ragione loro,
comunque vada c'hanno il kulo parato..
la pacchia !!
regole ad personam..
alla marchese del grillo, si intende..
eh no!..
andrebbero fatti colare a picco..
privati dei beni, al gabbio,
bisognerebbe introdurre dei meccanismi
che chi fallisce, fallisce.
punto e basta..
mi sta anche bene sto ragionamento anarcoide..
ma sempre,
non solo quando va bene..
L' antistatalita' confusa con quella anarchica che ha nell'utopia socialista e socializzante la sua colonna portante e' all'opposto del liberismo e della sua naturale e funesta conseguenza,il neoliberismo,pero' certi individui pescano nel torbido per creare confusione e portarsi appresso chi crede di fare il compagno con i soldi,il democratico che ama cosi' tanto il popolo che vorrebbe essere uno di loro, ma che ha il terrore che i commensali aumentino smisuratamente alla tavola dove lo hanno fatto sedere,in poche parole e' piu' pericoloso lui di uno che si reputa al di sopra delle masse e usa tutti i mezzi per restarci.
Bella genìa di paraculetti,pronti a fare i collaborazionisti/mezzadri con la scusa di avere amici in tutto il mondo e quindi di non vedere differenze nel vendere le risorse della nazione al primo che si offre, calenda docet.
Dipinsi l'anima su tela anonima
La famosa "crisi del 29'" non fu altro che un travaso improvviso e non previsto delle grandi masse di denaro; vero che ci fu chi si impoverì, ma ci fu anche chi divenne molto ricco, ma questo non si dice, si deve diffondere la paura, il terrore di perdere anche quel poco che si ha.
MA CARO RAGAZZO, SE GIOCHI (in borsa o no) ESISTE ANCHE LA POSSIBILITÀ CHE TU PERDA! Accettala e non rompere i coglioni se ti va male.
Io non sono capitalista, ma le regole capitaliste dovrebbero essere queste, non correre a socializzare i TUOI debiti.
Lo Stato è visto anche come forza d'unione, di intenti, di politica.
Non è solo una congiuntura linguistica e di usanze tipiche.
Senza lo Stato la forza padronale prende il largo e non la fermi più. La forza padronale è il movimento più oscuro che aleggia nell'essere umano, è la via per la vessazione, per la soppressione dei sentimenti e delle aspirazioni, per la riduzione in schiavitù.
Sono in grado i singoli di contrastare la forza padronale altrui? Direi di no. Perché di solito in un duo uno è sempre un po' più forte dell'altro. E, se ci si unisce, cos'altro significa ciò se non ricorrere a una forma di "Stato" primordiale dove interessi e abitudini vogliono convergere in un punto comune?
Teniamo poi conto la forza del potere padronale, allorquando stiamo vivendo proprio ai giorni nostri, le capacità di vessazione da parte delle elite mondialiste addirittura nei confronti degli stessi Stati, pensa un po' quanto sono potenti...
Sicuramente era meglio quando il Mondo era diviso in due: da una parte i capitalisti e dall'altra i Comunisti, non solo per via del freno reciproco, ma anche della possibilità eventuale di poter scegliere da quale parte stare.
Volevo fare una domanda.
Qualcuno di voi ha mai vissuto in una realta' sociale completamente diversa da quella in cui stiamo vivendo? E per completamente diversa intendo veramente all'opposto della nostra societa'. Per esempio in una societa' senza soldi ? Perche' ritengo inutile giudicare qualcosa che non si e' mai provato sulla propria pelle. Si potrebbe scoprire cose in noi stessi inimmaginabili e capire in breve tempo le priorita' della vita. Cosi come si puo' scappare dalle sue "priorita'" che non vogliamo accettare per motivi di responsabilita'. In fondo ci e' piu' comodo guardare il mondo attraverso un vetro senza sapere neanche se di la' fa freddo o caldo. La ricerca della responsabilita' a livello personale e' l'unico modo per crescere come societa'. E per responsabilita' intendo a livello fisico e mentale. Ma questo discorso andrebbe affrontato dalle scuole elementari e supportato con adeguati esempi di vita nella societa'. Pura utopia.
#96 redazione
ieri sera sul tardi, sulla Rai hanno parlato di questo imprenditore geniale e "sociale":
it.wikipedia.org/wiki/Giovanni_Treccani
(1877 – 1961)
Anche lui provvedeva a dare ai suoi dipendenti asilo, cure, istruzione ecc.........
(scusate il link poco autorevole)
ma appunto sono mosche bianche ormai estinte :(
Categoria: Opinione
Pubblicato: 29 Dicembre 2019
di Pietro Agriesti
Lo sfogliai, vi erano solo due commenti, prima di andare a dormire, dopo averlo sfogliato immaginando pensai: supposto inizia a divenire overton: Signor Agriesti quando occorre "distribuire" diritti e doveri Paradigma in esposizione non mancano. Come fosse utopia uno lo si sta vivendo prima di essere programmato.
imagestime.com/.../...
Altrimenti come farebbero a socializzare le perdite?
Qualcuno deve pur metterci la faccia per estorcere quei soldi ai cittadini "per una giusta causa".
Socializzare le perdite è una strategia per toglierci dei soldi non perché ne abbiano realmente bisogno.
Le banche non vanno in reale sofferenza, è una sofferenza apparente per giustificare il prelievo forzoso delle nostre ricchezze.
Dal momento che creano denaro dal nulla come fanno a non averne?
Quando una banca è sotto accusa dai commissari della bce ( Che ricordiamo sono della società black rock)
Lo diventa non perché abbia reali problemi ma piuttosto perché sono decisioni politiche.
Vedi l accorpamento delle piccole e medie banche che vengono poi fagocitate dai colossi.
Oppure quando una banca viene poi acquistata da una banca che ha un maggior potete politico rispetto ad in altra.
Preciso. Non è la verità quella che sto scrivendo, è il risultato degli studi monetari di Marco Saba e Marco della Luna che mi fanno pensare a questa possibilità.
Potrei anche aver detto un inesattezza ma per il momento io la penso così.
Se le banche commerciali creano il denaro dal nulla...come è possibile che falliscano?
IMHO ha ragione Borghi: quando emettono credito (ovvero sul momento) creano denaro dal nulla. Ma poi a fine giornata i conti devono tornare, tra crediti e debiti, soprattutto rispetto alle altre banche:
www.youtube.com/watch?v=TpTHZB3CPlE
E una banca pescata a barare si ritrova poi ostracizzata.
Se così non fosse potremmo fondare tutti insieme la LuogocomuneBank e poi auto-crearci miliardi di euro da distribuire agli utenti. Giusto?
Se Saba e Della Luna la pensano così...perché non hanno fondato una banca per auto-arricchirsi?
Chi certifica i bilanci delle banche?
Le altre banche.
Infatti come ho detto è una decisione politica. La moneta bancaria della banca in difficoltà non viene più accettata dalle altre banche .
Secondo te, hanno distrutto il nostro sistema bancario e poi lasciano a noi costituire una banca popolare ?
Il monopolio della creazione monetaria non è in discussione al momento.
In inglese nei primi 4 minuti Richard Werner spiega che ci sono tre teorie che spiegano il funzionamento delle banche.
1) intermediazione finanziaria
2) riserva frazionaria
3) creazione di denaro dal nulla.
Lui ha svolto un esperimento per cui ha trovato che le teoria più vera è la terza. È stato pubblicato nel 2014.
È stato il primo a farlo.
Ed è anche la teoria più vecchia...
Infatti: centralerischibanche.blogspot.com/.../...
#67 giovanni
web.archive.org/.../...
webcache.googleusercontent.com/.../
Trattasi di rivoluzione; no rotazione.
Altrimenti, in quella situazione, io ormai già avrei sul groppone la bellezza di 20440 primavere!
Praticamente un Mr. Nobody in erba. Un Benjamin Button che ancora deve nascere.
Ahahah!
Auguri anche a te comunque; "Restrittore Del Tempo"!
Per te il tempo non passa mai (o passa troppo in fretta...):
Interessante visione!
Un po' ti invidio.
Quoto il commento #140, ultimo in ordine cronologico che contrappone, giustamente a mio avviso, lo stato (seppur difettoso e oltremodo perfettibile), con l’anarchia capitalistica.
Tutto in mano al privato...per quanto disprezzi la burocrazia, uno dei grandi cancri e strumenti di controllo delle organizzazioni nazionali e sovra nazionali, ed altri citati difetti dello “stato”, MAI invocherò l’anarchia.
www.oshocommune.org/.../
Era una vera alternativa rispetto alla società normale, con tanto di aziende ovvero sistema economico.
...e quindi, come c'era da aspettarsi:
macrolibrarsi.it/.../...
Ma secondo voi... quando cadde l'impero Romano, e si formarono dappertutto dei piccoli castelli con dei 'signori-protettori' dei villaggi... c'era più o meno arbitrio del potere ora che non c'era uno stato centrale a cui rispondere?
Ma secondo voi... senza uno stato, i Benetton, sarebbero più o meno potenti? Per rispondere guardate che i Benetton stanno anche in tanti altri paesi del mondo, e dove c'é MENO CONTROLLO STATALE riescono a fare ancora più danni (e profitti).
Vogliamo parlare dell'Africa... sul serio? Quando le nazioni africane erano parte delle colonie, secondo voi... regnava più o meno ordine e giustizia che adesso... Somalia, per esempio. Ma quasi tutte le altre nazioni africane...
...sopra parlavo di medioevo... beh, secondo voi, la Libia senza più lo stato centralizzato di Gheddafi... sta meglio o peggio?
A me pare evidente che stavano meglio PRIMA, visto che adesso sono in mano ad una serie di feroci signori della guerra che fanno stragi senza renderne conto a nessuno!
Ci provi, il caro autore dell'articolo di cui sopra, a vivere in Somalia, Libia, Afghanistan, Irak, ovunque lo stato centrale, per quanto 'mostruoso' sia, non è più presente o se lo è, è impotente, e tutto è nelle mani di signori della guerra, della droga, di trafficanti di schiavi, di animali esotici, di armi... ci provi a fare denuncia se gli rubano qualcosa. Se gli rapiscono la figlia. Se gli bruciano la macchina.
Questa non è Imagine, è il mondo reale.
Per chi non si adegua, in ultima istanza, provvederemo con un bel vaccino antiliberismo. Obbligatorio s'intende.
retedellereti.blogspot.com/.../...